浙江队外援染红后踹坏场边冰桶
中超第4轮,浙江队主场0-1不敌重庆铜梁龙。比赛尾声,浙江队外援米特里策因两次拉扯对手李镇全头发,被主裁判直接出示红牌罚下。
离场过程中,情绪失控的米特里策走向替补席区域,用脚猛踹场边摆放的赞助商冰桶,导致冰桶损坏。这一过激行为被现场镜头完整记录。

足协纪律准则对此类行为有明确罚则
根据《中国足球协会纪律准则》相关条款,故意损坏比赛相关设施或物品,属于不当行为,将受到相应处罚。其罚则主要依据行为性质及造成的影响而定。

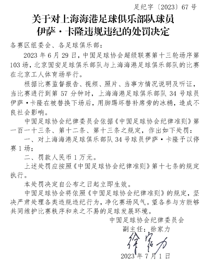
去年海港外援卡隆同类行为被禁赛罚款
此类事件在中超并非首次。2023年6月29日,中超第13轮,上海海港客场2-1战胜北京国安。
比赛第57分钟,海港外援伊萨·卡隆被替换下场后,同样踢坏了替补席旁的冰桶。
随后,中国足协开出罚单:卡隆被处以停赛1场、罚款人民币1万元的处罚。该案例为本次米特里策事件的处罚提供了直接参照。
足协纪律委员会将根据比赛报告及影像资料,对米特里策的违规行为进行审议,预计处罚决定将在近期公布。
Chengdu Better City
重庆铜梁龙
大连智行
云南玉昆
山东鲁能
青岛青春岛
杭州绿城
沈阳城市